iPhoneで使える「Apple Intelligence」が便利すぎてほぼ魔法… とくに注目の機能“3つ”
絵も計画もメールの要約も! Appleの新機能がすごすぎた。

4月から日本語版が開始された「Apple Intelligence」。
Appleがメディア向けに開催したワークショップに、Sirabee取材班が参加してきました。iPhoneひとつでもできる便利体験、知らない人は要チェックです!
■下手な絵を理想のイラストに

新機能「画像マジックワンド」は、描いたラフスケッチやイラストを、美しく自動生成してくれます。

ワークショップでは「テラリウム」をテーマに機能を体験。
筆者が描いた、とても上手とは言えないテラリウムのイラストも、「テラリウム」の文字とともにグルッと指で囲むと……素敵なテラリウムのイラストの候補がでてきました。そこから好きなイラストを選ぶことができます。

仕事内容によっては、イラストを使って相手にイメージを伝えたいこともありますよね。これならイラストを描くことが苦手でも、相手に伝わる絵になりますね。
■ChatGPTと連携で超進化

SiriがChatGPTと連携したことで、より的確な返答が可能に。ChatGPTのアカウント登録も不要で無料で使えます。
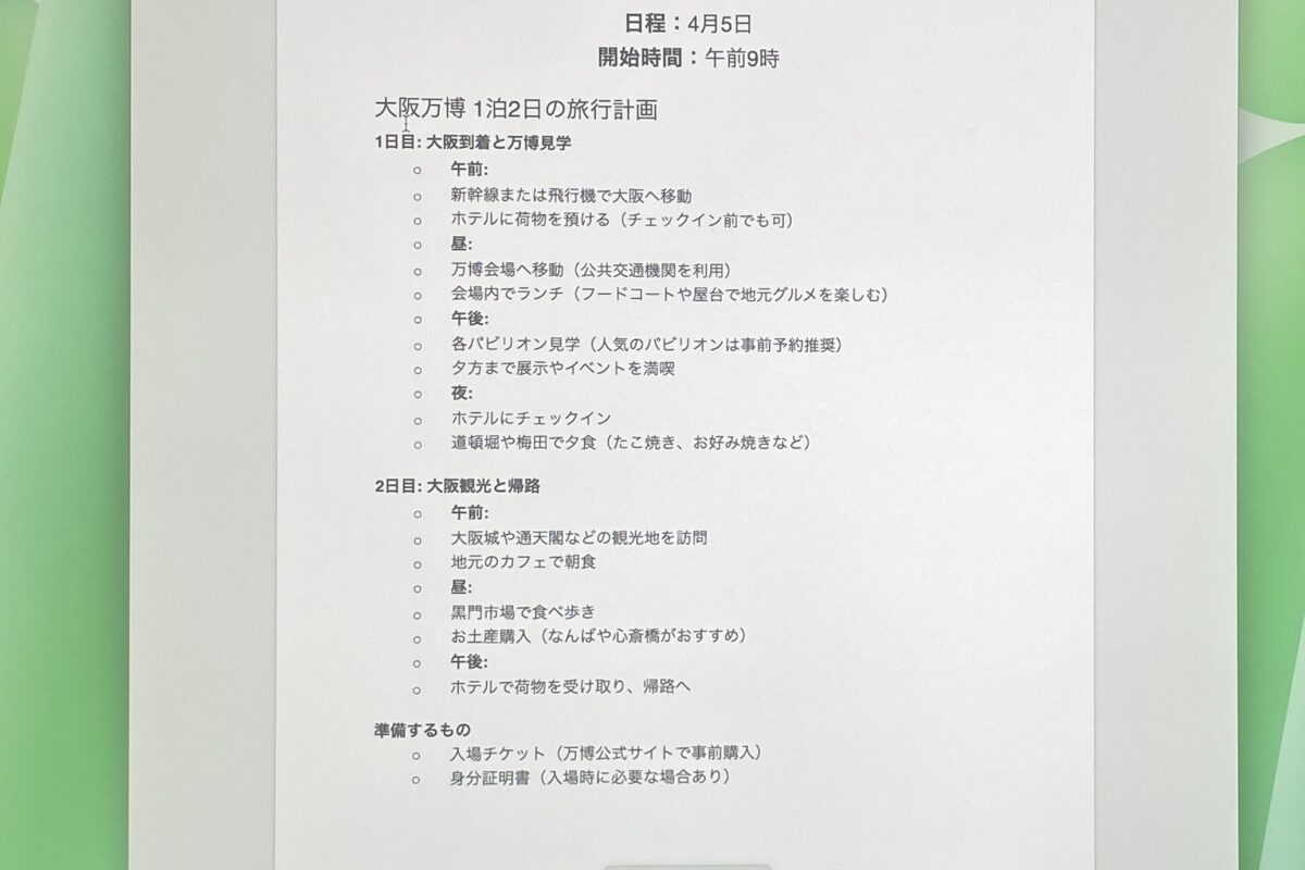
「大阪で万博見学をする1泊2日の旅行計画を作って。準備するものも含めて」とお願いしたところ、数秒で詳細なスケジュールが完成。行った人でないと判断できない持ち物まで網羅されていて、精度の高さに驚きました。

なかには12泊の海外旅行をSiriにお願いした参加者も。「日本ではあまり知ることができない情報まで書かれてる」とコメント。
ちなみにChatGPTの有料プランを利用している場合は、より高性能なモデルで応答してくれるそうです。
■長文メールの要約も

仕事で大量のメールを受け取る人には、要約機能が便利。長文のメールもワンタップで、要点だけをギュッと数行に圧縮してくれます。対象文章を選択してタップすると、作文ツールというメニューがでてきて「要約する」を選びます。
忙しいときや移動中でもパッと把握できるので、作業効率が爆上がりします。実際に仕事で利用している友人も「とても便利!」と太鼓判を押していました。
今回はさまざまなデバイスで体験させていただきました。これらの操作はApple Intelligence対応機種なら、iPhoneでも使える機能です。お持ちの方はぜひ楽しんでみては。
・合わせて読みたい→今秋サポート「対象外」に。買い替えを検討すべきiPhoneたち #WWDC24
(取材・文/Sirabee 編集部・ ヤギコ)




